パノラマ写真を反射やライティングでは無く、床や地面として使いたい場合があります。最近になってテクスチャとして活用できる方法が分かりましたので書いていきます。
Insta360 ONE RでIBL用パノラマ画像を作る方法についてはこの記事をご覧ください。
操作手順
今回は小さな部屋の画像を使いますので、Blenderの起動時に表示される立方体を使って作業を行います。初めに、法線を内向きに変更します。

オブジェクトの編集モードで全ての面を選択した状態で、放線を内向きに変更します。メニュー上の選択としては内向きにするのを選択するか、単純な立方体なのでFlipでも問題ありません。


Shader Editorを表示します。通常はShadingタブで作業します。

マテリアルのノードを図の通りに構成することで、オブジェクトに360度画像が投影される様になります。Texture Coordinateの設定に注意してください。Objectに投影対象のオブジェクトを指定してください。

ここまででマテリアルは一応完成しましたが、ビューポート上のオブジェクトは真っ黒です。ですので、ポイントライトを選択してオブジェクトの中心に移動します。
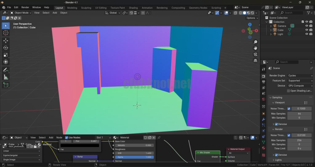
マテリアルのRoughnessとNormalについては最後のキャプチャを参考に設定してください。

そのままでは白飛びするので、明るさを下げます。10W程度で十分な様です。


オブジェクトの形状を画像に合わせる必要がありますので編集します。初めに画像を回転させオブジェクトと方向を合わせます。今回はMappingのZ軸を-8.5度でした。

オブジェクト編集モードで面を移動して、画像を撮影した場所と同じサイズの空間を作ります。部屋の場合は壁/床/天井の境界線を参考にします。

上の画像を見て気づくと思いますが、左の照明器具が床に書いてある様な見え方です。これを修正するために、部屋の形状を変更し立体的にします。


RoughnessとNormalまで設定したノードの構成は次の通りです。見切れていますが、Texture CoordinateとMappingのノードもあります。




コメント