概要
今回はプールに水を張るという想定で水面を作ってみます。波はデフォーマーのDisplace、水のマテリアルはGlass BSDFを使いました。最終イメージは次の画像の通りです。

オブジェクトの作成
Cubeを作成し、好きな大きさにする。波立たせる際の都合もあり、多少大きめにするのがおすすめ。大きさは最後に微調整でも良い。

Loop Cutツールでオブジェクトの上面が正方形になるように分割する。これはやらなくても作成できるが、次の工程でポリゴンが長方形になるのが嫌なので一応。

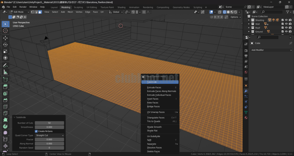
キーボードの[W](Loop Cutの終了を意図)を押し、次に[3](面選択)を押す。次に水面オブジェクトの上面を選択しマウスの右クリックメニューから「Subdivide」を選択する。左下に設定が表示されるので、「Number of Cuts」に十分な分割数の数値(30や50など大きな分割数)を入力しキーボードの[Enter]を押す。

そのまま[Ctrl]+[F]でFaceメニューを開き「Shade Smooth」を選択する。

そのまま[Ctrl]+テンキーの[-]で選択範囲を小さくし、Object Data Properties(画面右の緑色のアイコンのタブ)を開く。ここのVertex Groupsで[+]ボタンをクリックしグループを追加、[Assign]ボタンをクリックする。

Modifier Properties(青いスパナのアイコン)を開き、「Add Modifier」リストから「Displace」を選択する。Vertex Groupのアイコンをクリックし、先ほど作成したグループ「Group」を選択する。
上部の[New]ボタンを押し、表示された「Show texture in texture tab」(キャプチャ内で青くなっているボタン)をクリックする。

「Type」リストから「Clouds」を選択する。Cloudsのパラメーターを変更する(参考値:Size=0.02, Depth=2, Nabla=0.03)。

Modifier Propertiesタブに戻りDisplaceデフォーマーの「Strength」の値を丁度良い値に変更(参考値=2.4)。最後にプールの縁を少しだけはみ出るくらいのサイズに調整し完成。

マテリアルの設定
Surfaceに設定するシェーダーはGlass BSDF、Roughnessは0.065(要するに小さい値)、IORは水なので1.333。Colorについては、緑色に近い水色で彩度は0に近い値。


